首页
关于协会
党建工作
会员天地
诚信体系
争先创优
最新资讯
协会报纸
搜索
导航
首页
关于协会
协会简介
工程造价专委会
钢结构专委会
市政工程专委会
装饰装修专委会
消防防火专委会
质量安全专委会
绿色建筑专委会
BIM技术专委会
组织架构
各项制度
联系我们
协会章程
工作职责
财务报告
党建工作
基本情况
工作通知
活动报道
获得荣誉
会员天地
教育培训
入会申请
诚信体系
诚信体系
争先创优
吉林省建设工程省优质工程“长白山杯”奖评选
吉林省工程建设工法评选
吉林省优秀施工企业评选
吉林省工程建设优秀项目经理评选
最新资讯
行业资讯
工作动态
协会报纸
报纸电子版
通知公告
当前位置: > 通知公告 > 通知公告
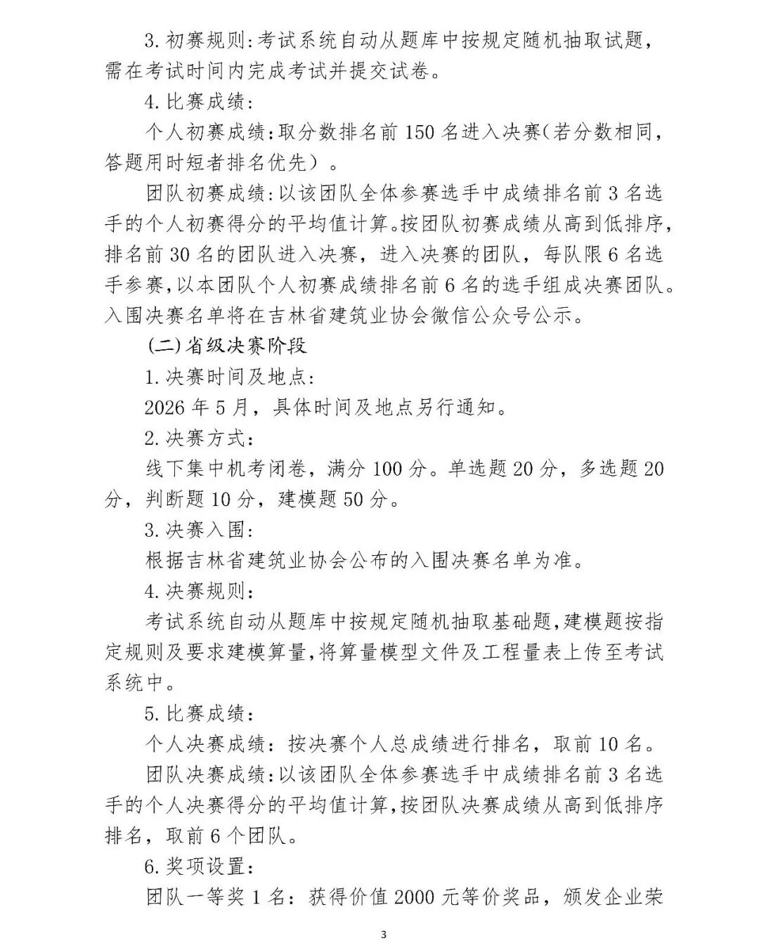
关于举办吉林省第四届工程造价技能大赛的通知
发布时间:2026-04-03
报名网址
及报名二维码:
https://www.fwxgx.com/contests/191
友情链接
中国施工企业管理协会
中国建筑业协会
吉林省住房和城乡建设厅
住房和城乡建设部
主办单位:吉林省建筑业协会; 电话:0431-82752562; 邮编:134000 ;地址:长春市南关区生态大街与天工路交汇伟峰东樾